Año 2003
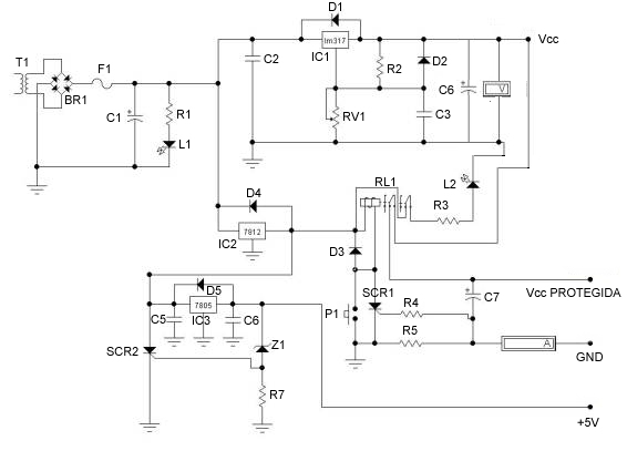
Características técnicas:
- Salida de tensión fija 5 V
- Salida de tensión variable de 1,2V a 30V
- Corriente máxima entregable: 1 Amperio.
- Protección contra cortociruito (indicación de situación mediante LED y botón de rearmado)
- Protección contra sobretensión en al salida fija (Una sobretensión mayor a 5.6V lanzará el quemado de un fusible).
- Voltímetro digital con resolución 1 mV
- Amperímetro analógico con selector de rango (5mA, 50 mA, 500 mA, 5 A)
Diseño del circuito
En futuros proyectos utilizaría la herramienta Eagle como software de ayuda al diseño de circuitos, pero en este primer circuito utilicé Paintbrush de Windows (con unas plantillas prediseñadas) para diseñar el circuito de la fuente de alimentación.
Fue bastante sencillo ir cortango y pegando las «pistas».
Creación de la placa de circuito impreso.
Para el traspaso del diseño del circuito a la placa de cobre recurrí al método de transferencia de toner.
Básicamente consiste en imprimir el circuito en papel con una impresora laser y transpasarlo mediante el calor de una plancha
a la placa de cobre.
Atacado de la placa de cobre
Una vez traspasado el dibujo del circuito en la placa de cobre, se eliminó el cobre que no pertenece a las pistas mediante un atacado químico.
La solución de ataque ácido estaba formada por: Agua fuerte, Agua oxigenada de 110 Volúmenes y Agua caliente.
Tras introducir la placa en la solución, el cobre desapareció de las zonas expuestas, dejando únicamente las pistas del circuito intactas.
Tras eliminar los restos de tinta de toner con un disolvente la placa quedó lista para recibir los taladros que permitirían insertar los
componentes y poder soldarlos.
Montaje del circuito
Tras colocar y soldar los componentes electrónicos en la placa de circuito, ésta se cableó e instaló en una caja que se moldeó a tal efecto.
Como no contaba con muchos medios económicos, traté de construir la carcasa de la fuente yo mismo, utilizando para ellos chapas preagujereadas
rescatadas de algún otro producto electrónico que permitieran la buena ventilación de la fuente.
Tras una mano de pintura con spray, la fuente estaba terminada.










